11月20日,加强和改进全省高校思想政治工作会议强调:“要让高校成为引领思想的高地、龙江振兴的引擎、育人留才的平台,让学生正确认识时代责任和历史使命,主动把自己的成长与实现中华民族伟大复兴的中国梦结合起来,与实现黑龙江全面振兴全方位振兴结合起来,更好地实现人生价值。”
我校充分发挥高校育人功能,不忘为党育人的初心,坚定为国育才的立场,以大学生“三下乡”社会实践为载体,积极构建实践育人平台。以“振兴东北从我做起”为主题开展了2018年大学生“三下乡”社会实践总结评选工作,评选出了一批优秀的社会实践项目、团队及个人,并推荐参加全国优秀项目团队的评审。近日,团中央学校部、全国学联秘书处对2018年全国大中专学生志愿者暑期“三下乡”社会实践活动进行了总结表彰,我校多个社会实践项目及团队、个人获奖。

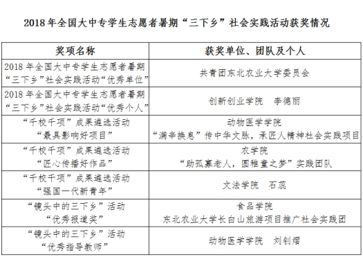
(一)我校团委获得2018年全国大中专学生志愿者暑期“三下乡”社会实践“优秀单位”,李德丽荣获“优秀个人”荣誉称号。
李德丽,东北农业大学创新创业学院讲师,远东联邦大学在读博士。主要研究方向:创新创业教育。近3年获共青团中央“三下乡”社会实践优秀个人、优秀指导教师、黑龙江省“互联网+”大赛优秀指导教师等多项荣誉称号。主讲《大学生社会实践》《大学生创业基础》《KAB大学生创业基础》《创办新企业》等实践创新类课程5门。获中国高校创新创业教育联盟年会论文一等奖1项;获“创青春”全国大学生创业理论与实践学术研讨会论文三等奖1项。
(二)2018年全国大中专学生志愿者暑期“三下乡”社会实践“千校千项”成果遴选活动
为发挥“三下乡”社会实践活动优秀典型的示范作用,引领广大青年学生在社会实践中受教育、长才干、作贡献,团中央学校部、中国青年报社、人民网共同主办了2018年全国大中专学生志愿者暑期“三下乡”社会实践“千校千项”成果遴选活动。我校3个实践团队项目和个人获奖,获奖数量位居我省高校首位。
1.“最具影响好项目”——动物医学学院“满辛换息”传中华文脉,承匠人精神社会实践项目
动物医学学院“满辛换息”传中华文脉,承匠人精神社会实践团队利用寒暑期一年的时间,走访了关东古巷5位传统手工艺人、中华巴洛克3位传统手工艺人以及黑龙江省齐齐哈尔市、绥化市、山西省、贵州省等队员家乡的12位传统手工艺人。采访了哈尔滨市非遗保护中心的工作人员,制作调查问卷,了解手艺人的生存现状和现代人以及非遗工作人员对老手艺重获新生的建议,同时将手艺带进中小学校园,和手艺人一起组织了传统手艺的校园展示活动,利用快手、火山小视频等网络平台开展了4次传统手艺的直播,观众累计达800余人。团队充分将新兴媒体与老手艺有机结合,为老手艺的传承寻找新出路。

实践团成员在关东古巷了解传统手艺生存现状
2.“匠心传播好作品”——农学院“助孤寡老人,圆稚童之梦”实践团队
农学院“助孤寡老人,圆稚童之梦”实践团队赴SOS儿童村、第一社会福利院及常青藤老年公寓进行深入调查。以SOS儿童村的52名儿童作为对象,采用问卷和交流沟通等多种方式进行心理状况调查、数据分析,及时发现并解决问题;对两所敬老机构在医疗、卫生、饮食等方面进行了全面立体的对比分析,提出了老人晚年生活存在的问题及改善方向。通过向孩子捐赠书籍物资、进行趣味游戏,与老人们进行心灵沟通,为他们送去了快乐和温暖,让那些孤独徘徊的老人和无人守护的孩子们感受到爱的力量。

实践团队赴齐齐哈尔SOS儿童村深入调查
3.“强国一代新青年”——文法学院学生石蕊
石蕊,女,文法学院英语1601班学生,“女子慧德基金"获得者。从小受到希望工程的帮助,曾获评“黑龙江省希望工程公益传播形象大使”。2017年9月,我校受资助学生组建了希望工程“爱在心中”东北农业大学分队,以"筑梦青基会,感恩伴我行"为主题开展实践活动。实践内容包括通乡小学科普课堂、相伴同行爱心家教以及西部阳光V行动广西支教行动。石蕊同学在广西省来宾市忠良乡忠良中心小学开展了为期11天的乡村夏令营活动。

石蕊同学在广西开展乡村夏令营活动
(三)2018年全国大中专学生志愿者暑期“三下乡”社会实践“镜头中的三下乡”优秀成果遴选
为汇集、传播和展现2018年全国大中专学生志愿者暑期“三下乡”社会实践活动成果,团中央学校部、团中央网络影视中心共同举办2018年全国大中专学生志愿者暑期“三下乡”社会实践“镜头中的三下乡”优秀成果遴选活动。我校1个团队获得“优秀报道奖”、1人获“优秀指导教师”荣誉称号。
1.“镜头中的三下乡”优秀报道奖——东北农业大学长白山旅游项目推广社会实践团
“东北农业大学长白山旅游项目推广社会实践团”在吉林省白山市抚松县抽水乡进行了为期7天的社会实践活动。团队成员充分利用本专业学科优势,交叉互补,与当地政府工作人员和当地农民百姓积极沟通,以乡村旅游项目策划为主体,以乡村扶贫攻坚入户走访为重点开展实践活动,并对当地发展问题提出相应的解决措施,为当前抚松县抽水乡旅游资源的开发和利用提供参考依据,并得到当地政府部门的认可,为抽水乡旅游事业发展建言献策,带动当地经济事业发展。

实践团成员与抚松县蓝莓基地领导合影
2.“镜头中的三下乡”优秀指导教师——动物医学学院团委书记刘钊熠
刘钊熠,动物医学学院团委书记。按照“项目化、扁平化、制度化”的工作思路,组织学生积极参与“三下乡”社会实践,紧跟时代强音、结合专业特色,围绕理论宣讲、科技支农、志愿服务等10个主题,在城市乡村、田间地头投身实践。实践活动被中国青年网、黑龙江省人民政府网站、哈尔滨都市资讯报等媒体报道;指导团队获中国大学生保险责任行寒假社会实践铜奖;指导1支团队获黑龙江省“互联网+”大学生创新创业大赛省级二等奖;指导2支团队立项省级大学生创新创业训练项目。连续两年指导团队获全国暑期“三下乡”社会实践“千校千项”最具影响好项目。
据悉,2018年暑期我校共计立项备案实践团队819支,5368名学生、218名指导教师参与其中,分赴全国27省786个村镇展开实践。此次全国优秀单位、全国优秀个人以及“千校千项”和“镜头中的三下乡”活动中所取得的成绩是对我校开展此项工作的肯定,更是为今后开展大学生“三下乡”社会实践活动积累了丰富经验。我校将继续深入开展大学生“三下乡”社会实践活动,引领广大青年学生“听党话、跟党走”,切实在实践中受教育、长才干,积极为新时代贡献智慧和力量!