为深入学习宣传贯彻党的二十大精神和共青团第十九次全国代表大会精神,贯彻落实习近平总书记关于青年工作的重要思想和同团中央新一届领导班子成员集体谈话时发表的重要讲话精神,全力服务乡村振兴战略,动员引导东农青年学生投身乡村振兴一线,发挥青年才干,校团委联合齐齐哈尔市甘南县开展东北农业大学2023年暑期大学生“三下乡”社会实践甘南专项实践活动。具体通知如下:
活动主题
汇聚青春力量,助力乡村振兴
活动对象
全体在校学生
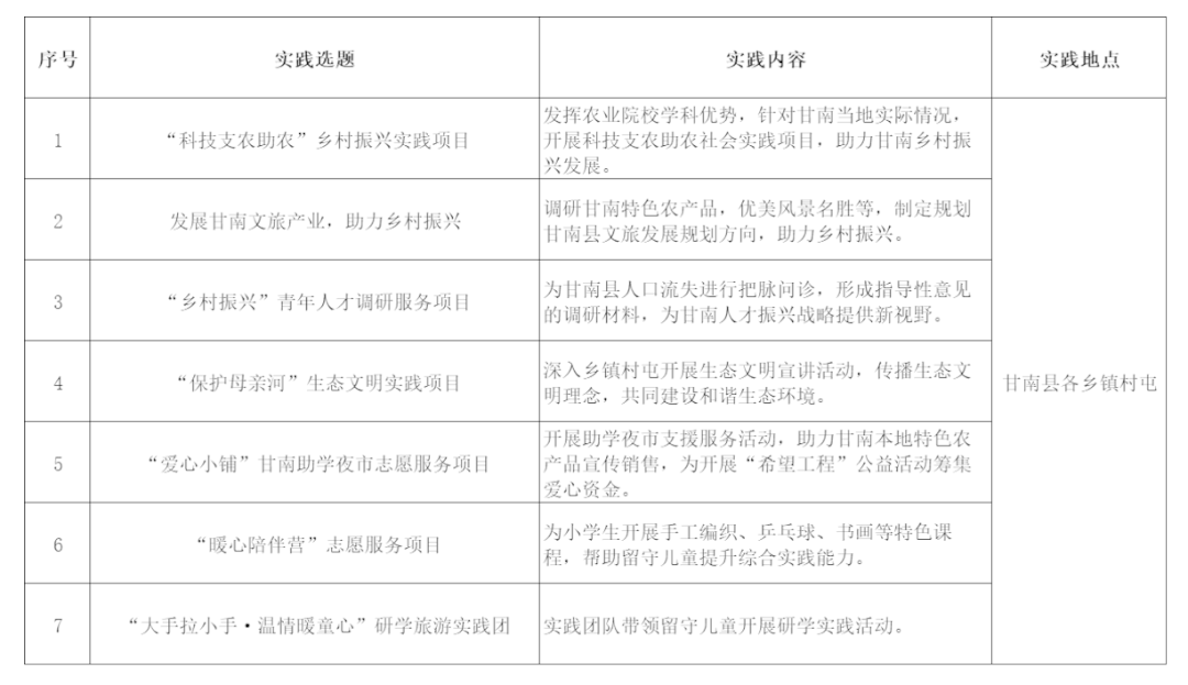
实践选题信息

活动流程
1.申报遴选(7月24日至7月28日)。申报团队填写申报表,经所在学院团委审核推荐后,7月28日17:00前将报名表电子扫描版发送至邮箱neauxtw@163.com,报校团委进行遴选。
2.公布名单(7月29日)。根据遴选情况,确定最终入选团队名单,并在“掌上东农”微信公众号上公布。
3.实践培训(7月30日)。围绕“三农”政策、调研方法、群众工作、安全保障等,组织入选团队开展线上培训。
4.开展实践(7月31至8月20日)。集中组织入选实践团队赴甘南开展实践活动。各实践团队发挥专业优势和个人特长,深入乡镇村屯开展助力特色产业发展、生态治理、实践调研、公共服务、科技兴农等多种形式的社会实践活动。9月20日前,各实践团队提交实践成果。
5.成果评审及总结交流(10月)。参加全校大学生“三下乡”社会实践评比,按照评审要求和规则,对优秀团队及学生予以表彰,推荐获奖优秀团队集中进行成果展示。
活动联系人
田子锐18846174129
石波罗13613617701
校团委
2023年7月24日